Kalkulacje
Moduł Kalkulacje to potężne narzędzie w systemie Modus, dzięki któremu możemy stworzyć dowolny produkt, o dowolnej technologii i recepturze, sprawdzić koszty jego wytworzenia oraz od razu wysłać oferty sprzedaży tworzonego produktu naszym kontrahentom. Wszystko to dostępne jest w jednym miejscu po kilku kliknięciach.
Nowa kalkulacja
Dodanie nowej kalkulacji/oferty:
- W module KALKULACJE wybierz Kalkulacje
- Zatwierdź
- W zakładce Specyfikacja kliknij Dodaj
- Wybierz Grupę produktu dla którego chcesz utworzyć kalkulację
Wysłanie oferty bez budowy struktury produktu:
- Nazwij kalkulację/ofertę i kliknij ikonkę dyskietki aby zapisać nazwę
- Wpisz cenę sprzedaży
- Wpisz ilość
- Przelicz i zapisz kalkulację
- Zamknij okno
- Wyślij kalkulację
Tworzenie struktury produktu (receptury):
- Kliknij zakładkę Receptury
- Wybierz recepturę podobnego produkt i przenieś na Produkt
- Przesuń dolny suwak w prawo aby sprawdzić czasy i koszty wytworzenia
- Operacje
- Czynności
- Asortyment
Aby dodać element wybierz zakładkę np. Asortyment, wyszukaj składnik lub półprodukt do dodania i upuść na etapie, na którym składnik będzie użyty po praz pierwszy. Możesz również usuwać i edytować elementy ze struktury klikając na nie prawym przyciskiem myszy
Mając koszt wytworzenia, Kalkulację możesz rozszerzyć o Cenę kalkulacyjną i Koszt kalkulacyjny.
Koszt wytworzenia — obejmuje wszystkie koszty poniesione bezpośrednio na produkcję danego wyrobu, takie jak:
- surowce i materiały bezpośrednie,
- robocizna bezpośrednia,
- koszty maszyn i urządzeń (np. amortyzacja),
- koszty pośrednie związane z produkcją (np. energia, utrzymanie ruchu).
To faktyczny koszt związany z wytworzeniem jednostki produktu.
Koszt kalkulacyjny — to koszt, który służy do obliczenia opłacalności produkcji. Może obejmować nie tylko koszty wytworzenia, ale także dodatkowe elementy, takie jak:
- koszty sprzedaży,
- koszty administracyjne,
- marże zysku lub narzuty.
To prognozowany koszt, używany do podejmowania decyzji i planowania cen.
Cena kalkulacyjna — to cena, którą firma ustala na podstawie kosztów kalkulacyjnych, często z doliczoną marżą zysku. Używana jest jako podstawa do negocjacji lub wewnętrznych analiz. Nie musi być równa cenie sprzedaży — może służyć do porównywania ofert, analizy rentowności lub ustalania strategii cenowej.
Dodanie receptury i produktu
- Nazwij recepturę i kliknij ikonkę dyskietki (opcjonalne)
- Zaakceptuj
- Kliknij na zakładkę Zmienne
- Przy polu Szablon kliknij Dodaj
- Uzupełnij pola w kreatorze asortymentu
- Zatwierdź
Zamówienie kalkulowanego produktu
Produkty utworzone w module Kalkulacji można zamawiać na dwa sposoby
Zamówienie wewnątrz kalkulacji
- Zaznacz utworzony produkt
- Kliknij opcję zamów
Zamówienie na podstawie dokumentu Kalkulacji (KLK)
Do jednego dokumentu KLK możemy dodać wiele kalkulowanych produktów lub wiele wariantów tego samego produktu. Wszystkie zaakceptowane kalkulacje zostaną dodane do wygenerowanego zamówienia.
Zmienne i parametry
Dla produktów z grup defniowalnych mamy możliwość obliczenia zużycia składników według wzorów. Wzory natomiast mogą zawierać
- Zmienne Produktu,
- Zmienne Składnika,
Gdy dodamy do struktury recepturę, posiadającą grupy surowców oraz wzory, system podpowie jakie informacje należy uzupełnić.
Przeciągając składnik do etapu wyskakuje okienko edycji ilości, w którym można kliknąć kalkulatorek przenoszący nas do edytora wzorów. Edytor pozwala na zbudowanie wzoru korzystającego ze zmiennych i parametrów. Po dodaniu nowej zmiennej do wzoru i zatwierdzeniu okna edycji ilości składnika, dana zmienna aktywuje się w zakładce Zmienne
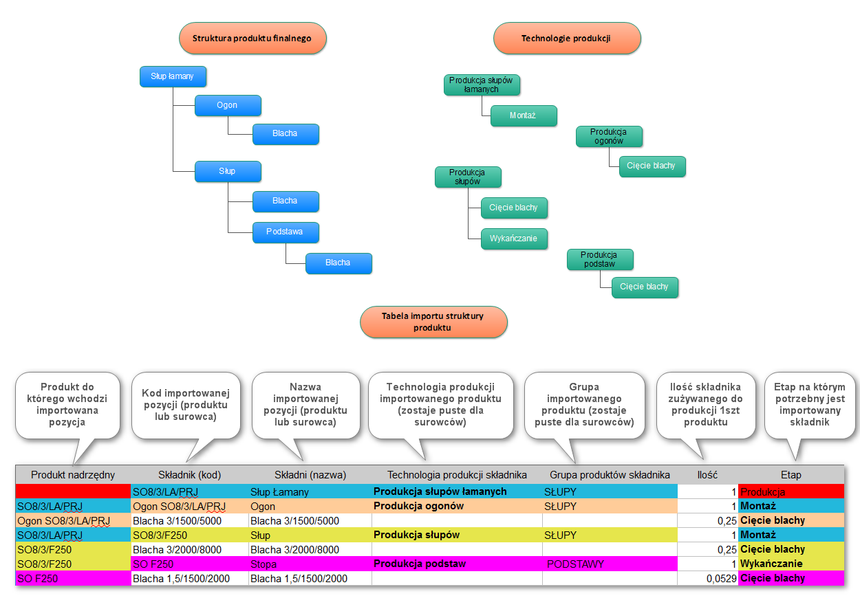
Import produktu
W systemie Modus istnieje możliwość zaimportowania produktów z ich listą składników (BOM) za pomocą modułu Kalkulacji. Aby tego dokonać należy odpowiednio przygotować dokument w formacie .xls
Aby zaimportować produkt:
- W module Kalkulacje dodaj nową kalkulację.
- W zakładce Specyfikacja dodaj nową kalkulację z technologii.
- Wybierz technologię, w której chcesz wyprodukować importowany produkt.
- Zaznacz kalkulowany wariant produktu i kliknij ikonę Importuj (Ekran 1).
- Wybierz plik do importu w formacie .xls (Ekran 1).
- Sparuj kolumny w programie z kolumnami w excelu (Ekran 2).
- Sprawdź poprawność i po poprawnej weryfikacji kliknij Importuj (Ekran 3).
| Pola Wymagane | Pola Opcjonalne |
|---|---|
| Produkt | Nazwa składnika/produktu |
| Składnik | Jednostka miary |
| Ilość | Załącznik |
| Etap | Gęstość |
| Technologia | Szerokość |
| Grupa produkcyjna | Długość |
| Opis składnik | |
| Pola niezdefiniowane 1 - 5 |
Dodaj nową kalkulację
Import produktu (Ekran 1)
Parowanie kolumn (Ekran2)
Importowanie (Ekran3)
Przykład produktu przygotowanego w excelu do importu.
Przygotowanie pliku do importu
Pobierz przykładowy plik importu. Import.xls
» Wróć do: PODRĘCZNIK UŻYTKOWNIKA












